 |
Aplikasi Monitoring BBM : aplikasi yang berfungsi untuk monitoring dan evaluasi pemakaian Bahan Bakar Unit terhadap hasil 9Output) kerja Unit. Harga Aplikasi Rp 400.000 |
 |
Aplikasi Perhitungan IRR dan MIRR : aplikasi yang berfungsi untuk melakukan perhitungan analisa investasi dari sudut nilai IRR dan MIRR. Harga Aplikasi Rp 200.000 |
 |
Aplikasi Perhitungan NPV dan PI : aplikasi yang berfungsi untuk melakukan perhitungan analisa investasi dari sudut nilai NPV dan Profitability Index. Harga Aplikasi Rp 200.000 |
 |
Aplikasi Monitoring Dokumen Vr.1 : aplikasi yang berfungsi untuk memonitoring pergerakan (mutasi) dokumen antar departemen dengan status mutasi (Pinjam dokumen atau Proses verifikasi), dilengkapi dengan informasi jumlah hari dokumen keluar (belum dikembalikan). Harga Aplikasi Rp 200.000 |
 |
Aplikasi Rekonsiliasi Bank Vr.1 : aplikasi yang berfungsi untuk melakukan Perbandingan Pencatatan Kas bank anatara perusahaan dan pihak Bank, perbandingan selisih Debet/kredit antara pencatatan perusahaan dan bank kemudian membuat Rekonsiliasi bank menuju saldo yang benar. Harga Aplikasi Rp 100.000 |
 |
Aplikasi Kontrak Kerja(SPK) Reminder : aplikasi yang berfungsi untuk melakukan monitoring data-data kontrak kerja berdasarkan periode kontrak pekerjaan. Berdasarkan data periode kontrak kerja tersebut pihak user/pemakai dapat men-set nilai (jumlah) hari sebelum tanggal kontrak selesai agar Aplikasi Reminder Kontrak Kerja akan menampilkan rangkuman data secara otomatis pada saat suatu data kontrak kerja telah memasuki range data Reminder yang di-set oleh user. Harga Aplikasi Rp 200.000 |
 |
Aplikasi Monitoring Curah Hujan : Aplikasi yang berfungsi untuk melakukan Monitoring Curah Hujan dalam bentuk Jumlah Curah hujan dan Durasi (lama waktu) hujan dengan laporan dalam bentuk tabel dan grafik monitoring. Harga Aplikasi Rp 100.000 |
 |
Aplikasi Evaluasi Operasional Perkebunan : Aplikasi yang berfungsi untuk melakukan evaluasi pemakaian Sumber daya kebun (tenaga kerja, bahan dan Tenaga Borong) terhadap Rencana dan Realisasi kerja. Harga Aplikasi Rp 150.000 |
 |
Aplikasi Kalkulator PPh 21 : Aplikasi Perhitungan PPh 21 merupakan aplikasi kalkulator PPh 21 WP Pribadi dengan berdasarkan peraturan pajak tahun 2013. Harga Aplikasi Rp 100.000 |
 |
Aplikasi Rencana Kerja Perkebunan : Aplikasi Rencana Kerja Perkebunan merupakan aplikasi perkebunan yang difungsikan untuk memanajemen rencana kerja perkebunan yang dimulai dari periode terkecil yaitu harian. Dari rencana kerja harian ini, maka dapat direkapitulasi menjadi rencana kerja bulanan dan tahunan. Harga Aplikasi Rp 250.000 |
 |
Aplikasi SMS Portal Vr.1 : Aplikasi ini merupakan Aplikasi yang berfungsi mengirmkan SMS berdasakan data pada file Excel user (Menggunakan Visual Studio 2005-C#). Harga Aplikasi + Sources Code :Rp 300.000 |
 |
Aplikasi Manajemen Kartu Hutang : Aplikasi ini merupakan Aplikasi yang berfungsi Me-manajemen data hutang mulai dari faktur pembelian,pengeluaran kas dan retur pembelian dilengkapi dengan laporan jurnal pembelian,jurnal pengeluaran kas,jurnal retur pembelian, buku besar hutang, daftar saldo hutang,kartu hutang, pengecekan saldo hutang, Rekapitulasi transaksi hutang, konfirmasi satuan hutang, faktur pembelian belum lunas dan laporan umur hutang (per supplier dan per faktur pembelian). Harga Aplikasi Rp 300.000 |
 |
Aplikasi Penentuan Harga Jual : Aplikasi ini merupakan Aplikasi yang berfungsi melakukan perhitungan harga jual produk berdasarkan biaya operasional, jumlah unit produksi dan target laba penjualan. Analisa dilakukan menggunakan 3 metode penentuan harga jual, sehingga user dapat melakukan perbandingan hasil perhitungan dari 3 metode tersebut. Harga Aplikasi Rp 200.000 |
 |
Aplikasi Pembebasan Lahan : Aplikasi ini merupakan Aplikasi yang berfungsi memanajemen data pemebebasn lahan mulai dari data pemilik, tuntutan, pembayaran sampai pada alokasi areal ke master plan blok. Fungsi utamanya adalah membantu user dalam men-trace balik data history suatu blok tanam. dilengkapi dengan data Gambar Foto dan Peta Lahan. Harga Aplikasi CALL |
 |
Aplikasi Perencanaan Kas : Aplikasi ini merupakan Aplikasi akuntansi yang berfungsi memanajemen data kas (Rencana dan realisasi pengeluaran ataupun penerimaan kas) dalam jangke pendek. Dilengkapi dengan tabel monitoring data Kas sehingga dapat digunakan user dalam evaluasi kas serta sebagai data pendukung perencanaan kas periode berikutnya. Harga Aplikasi Rp 200.000 |
 |
Aplikasi Manajemen Piutang Vr 1 : Aplikasi ini merupakan Aplikasi Akuntansi yang berfungsi memanajemen data piutang pelanggan dengan fokus pelaporan pada data Collection Period,potongan kredit terpakai oleh pelanggan, kartu piutang dan pada tingkat potongan berapa yang sering terpakai. Aplikasi ini dilengkapi juga dengan Tools Analisa Lewat Tempo pembayaran, Analisa Umur piutang dan Analisa Cadangan Kerugian piutang. Harga Aplikasi Rp 300.000 |
 |
Aplikasi Manajemen Aktiva MD.1 : Aplikasi ini merupakan Aplikasi Akuntansi yang berfungsi memanajemen depresiasi data aktiva tetap berdasarkan harga perolehan, umur aktiva dan nilai sisa secara harian ataupun rekapitulasi per kelompok, dilengkapi dengan fitur perbandingan antara Konvensional dan Fiskal serta meng-akomodasi penyesuaian nilai koreksi Harga Aplikasi CALL |
 |
Aplikasi RKT Kebun (Fisik) : Aplikasi ini merupakan Aplikasi Akuntansi yang berfungsi melakukan perbandingan antara fisik realisasi pekerjaan dengan fisik rencana/anggaran (pencapaian hari ini, sd hari ini dan fisik per hektar). Harga Aplikasi CALL |
 |
Aplikasi Analisa Investasi (NPV) : Aplikasi ini merupakan Aplikasi Akuntansi yang berfungsi melakukan analisa investasi berdasarkan Net Present Value dengan perbandingan antara data Present Value Penerimaan dengan Biaya (Cost) pada periode, nilai, Rate of Return dan Nilai Sisa Investasi tertentu. Harga Aplikasi Rp 150.000 |
 |
Aplikasi Perhitungan Bunga Angsuran : Aplikasi ini merupakan Aplikasi Akuntansi yang berfungsi untuk melakukan perhitungan jumlah angsuran dan bunga angsuran dengan metode Flat Rate, Efektif Rate dan Anuitas. Harga Aplikasi Rp 150.000 |
 |
Aplikasi Kalkulator EOQ : Aplikasi ini merupakan Aplikasi Akuntansi yang berfungsi untuk melakukan perhitungan tingkat persediaan ideal yang harus terpenuhi /terjaga dalam satu periode tertentu, berdasarkan konsep Economic Order Quantity. Harga Aplikasi Rp 50.000 |
 |
Aplikasi Depresiasi + Pajak :Tujuan Update Aplikasi Akuntansi ini, agar user dapat melakukan perbandingan perhitungan Depresiasi antara metode konvensional dengan metode perpajakan. Hal ini dapat digunakan user dalam melakukan Rekonsiliasi Fiskal Laporan Keuangan Kovensional dengan Laporan Keuangan Menurut Pajak. Harga Aplikasi Rp 150.000 |
 | Aplikasi Peramalan Penjualan : Aplikasi Akuntansi untuk mengelola data history penjualan sehingga dapat digunakan untuk melakukan prediksi penjualan (menggunakan metode statistik trend Garis Lurus dan Garis Lengkung). Harga Aplikasi Rp 200.000 |
 | Aplikasi Operasional Kebun (Upgrade) : Aplikasi Akuntansi untuk manajemen dan monitoring operasional perkebunan (pemakaian jumlah tenaga kerja dan bahan) serta monitoring hasil kerja. Harga Aplikasi Rp 300.000 |
 | Aplikasi Hutang Retensi : Aplikasi Akuntansi untuk manajemen dan monitoring pembayaran hutang beserta retensi penyelesaian nilai kontrak kerja. Harga Aplikasi Rp 300.000 |
 | Kertas Kerja Anggaran : Aplikasi Akuntansi untuk analisa dan evaluasi fisik dan biaya realisasi terhadap nilai fisik dan biaya dianggarankan. Harga Aplikasi Rp 200.000 |
 | Analisa Laporan Keuangan : Aplikasi Akuntansi untuk analisa laporan keuangan dengan metode perbandingan antar periode, analisa indeks/trend, Rasio likuiditas, solvabilitas dan Rentabilitas. Harga Aplikasi CALL |
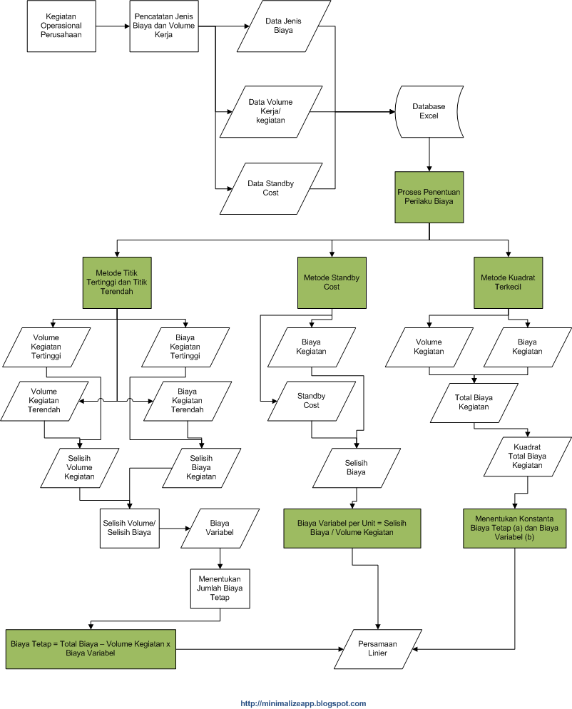
 | Analisa Perilaku Biaya : Aplikasi Akuntansi untuk analisa perilaku biaya melalui pendekatan historis dengan metode titik tertinggi Terendah, biaya Cadangan (standby Cost) dan metode kuadrat terkecil dilengkapi juga dengan tabel simulasi persamaan regresi untuk mengetahui estimasi biaya berdasarkan variabel x yang telah ditentukan. Harga Aplikasi 250.000 |
 | Kalkulator BEP : Aplikasi yang membantu anda melakukan analisa Cost,Revenue dan Profit dengan metode Break Event Point. Harga Aplikasi Rp 100.000 |
 | Kamus Akuntansiku : Aplikasi yang berbasis Excel sebagai Database, memudahkan user dalam Update data dan merupakan aplikasi kamus kumpulan istilah akuntansi. Harga Aplikasi Rp 50.000 |
 | Kalkulator Depresiasi : Aplikasi non database dengan fasilitas Export hasil perhitungan ke Excel, berfungsi membantu melakukan perhitungan depresiasi dengan berbagai metode akuntansi berdasarkan Satu periode penuh ataupun Half-Periode. Harga Aplikasi Rp 200.000Katalog Produk |
Posting Komentar